本网讯 近期,安徽农业大学动物科技学院凌英会教授课题组在生物学知名期刊《International Journal of Biological Macromolecules》(IF=8.2,中科院一区,Top期刊)上发表了题为“Comprehensive analyses of 435 goat transcriptomes provides insight into male reproduction”的研究论文,本研究综合分析了435个山羊转录组数据,揭示了与雄性山羊生殖相关的睾丸组织特异性表达基因(TSGs)、等位基因特异性表达(ASE)基因及其未表征的转录特征,填补了FarmGTEx计划中山羊雄性繁殖方向的空白。


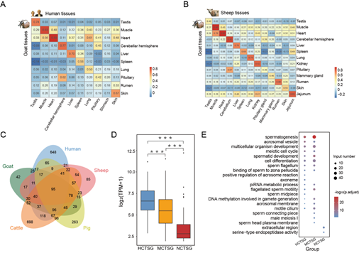
该研究结果表明,山羊睾丸中的TSGs是所有组织中最多的。在山羊睾丸中,高度保守的TSGs (HCTSGs)和中度保守的TSGs(MCTSGs)与雄性生殖的关联比TSGs (NCTSGs)更重要。此外,该研究鉴定了644个ASE基因,包括88个组织特异性ASE (TS-ASE)基因(如FSIP2, TDRD9),这些ASE基因和TS-ASE基因都与山羊雄性生殖有关。总的来说,该项研究揭示了一个广泛的基因集参与调节雄性山羊的繁殖和他们的动态转录模式。报告数据为进一步提高山羊的经济效益以及未来治疗男性不育症提供了有价值的见解。
学院许晗博士后和张思欢讲师为论文共同第一作者,凌英会教授为论文通讯作者。该研究得到了国家自然科学基金,安徽农业大学博士后启动基金和安徽省自然科学基金等项目的资助。(作者:许晗 一审:杜亚娜 二审:凌英会 三审:张子军)
文章链接:https://doi.org/10.1016/j.ijbiomac.2023.127942